要使用條件指令和SET/REST指令
比如:

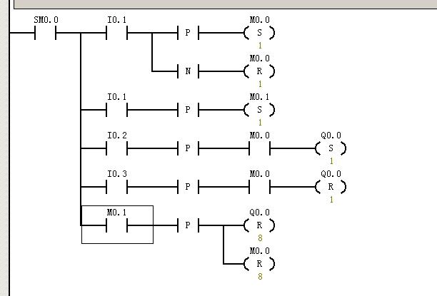
這段程序
I0.0 連接的是自鎖按鈕開關,是系統的總開關
I0.1 連接的是自復位按鈕常開點,是系統的總復位按鈕
I0.2和I0.3 控制輸出 Q0.0 的置位與復位
這段程序可以做到:
當 I0.0 為ON時,I0.2 I0.3可以控制Q0.0 為OFF時,則Q0.0保持在當前狀態,I0.2 0.3 失去作用
任意時刻按動I0.1的開關時,系統復位,若I0.0在開的狀態則需要關閉重新打開,系統才可以重新工作。若要鎖定復位,則只需要將M0.1替換為I0.1并且取消上升沿,則此按鈕按下,系統一直處于復位狀態,彈起時系統才可控。此程序未上機,若有問題請回帖。
這個應該做到了你的要求.
你的條件中也有個錯誤,系統復位按鈕復位后,不可能回到初始狀態,因為你那個系統暫停按鈕是不可能程序控制的,如果是則不是按鈕了,應當是個繼電器或電控按鈕。此時也可以另加個輸出點控制他,來使I0.0的信號消失。
[ 此帖被醉湮邃虞在2009-07-10 01:53重新編輯 ]